CoffeeShop - A Mod Manager for the Wii U and What Modern Homebrew Development Looks Like
The Wii U came out in 2012 and was largely considered a commercial failure. Nintendo moved on, shifted focus to the Switch and stopped caring about…
The Wii U came out in 2012 and was largely considered a commercial failure. Nintendo moved on, shifted focus to the Switch and stopped caring about…
Vol.at ist die größte Nachrichtenplattform Vorarlbergs. Die Seite ist historisch gewachsen und das merkt man. Broken Features, ein Design welches sich nie ganz entschieden hat was…
Podliner is a TUI podcast player for people who already spend their day in a terminal and don’t want podcasts to be the one thing that…
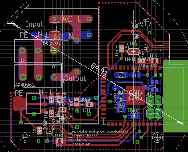
I’m uploading our HTL diploma thesis here while it’s still fresh, mostly so it doesn’t end up as a PDF that exists somewhere and never gets…