
I’m uploading our HTL diploma thesis here while it’s still fresh, mostly so it doesn’t end up as a PDF that exists somewhere and never gets seen again.
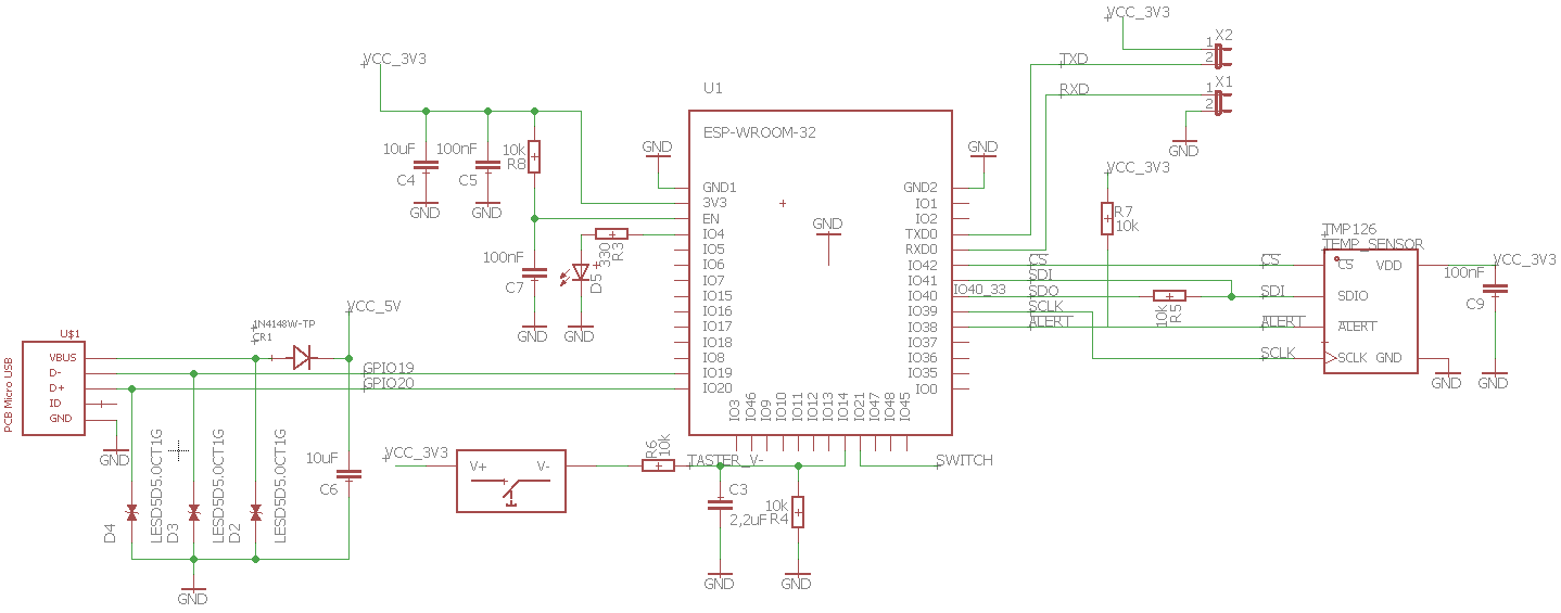
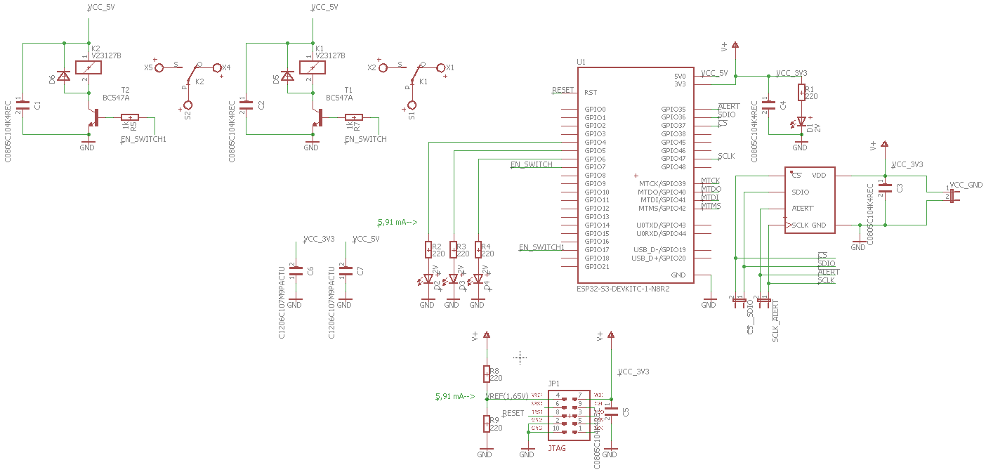
Johannes Klapper and I built a universal smart wall switch. Not a smart bulb, not a cloud gadget, not something that only works if an app is happy today. The goal was a switch that fits into a normal EU in-wall box, still behaves like a real switch you can press, but can also be controlled from a client device. A normal part of a room, just with a brain.
We ended up with three parts: the Smart-Switch hardware, a Bridge in the middle, and a Client app.
The switch is the thing that actually switches a load and reads temperature. The bridge is the central piece that talks to switches and forwards control. The client is the UI for configuration and control. Communication-wise we used BLE on the switch side and WiFi where it makes sense on the bridge side. The microcontroller in the switch is an ESP32-S3, mainly because we wanted a modern BLE stack (BLE 5.2) and enough headroom for the rest. This project taught me very quickly that “it’s just Bluetooth” is something you only say before you actually try to ship a system that has to work reliably.
What we have today is a functional system on our prototype setup, plus the final switch hardware built in the intended form factor. We didn’t manage to fully commission the final, size-correct switch hardware in time, mainly because hardware schedules don’t care about how close your deadline is. Not the cleanest ending, but the honest one.
The main thing I’m taking away from this is how unforgiving interfaces are. Hardware mistakes cost you immediately. Software mistakes cost you later. And communication layers are not “glue”, they are the system. If you’re vague there, you debug ghosts.
If you want the complete writeup, architecture details and the full thesis document, here’s the PDF:
Download the diploma thesis (PDF)






ble, csharp, diploma-thesis, embedded, esp32, hardware, htl, iot, maui, mvvm, project, wpf -- Mar 30, 2023
Print view